
学习纪检条例

学习纪检条例

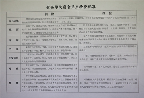
宿舍卫生检查标准
为加强宿舍卫生管理、提高同学们的生活质量,食品学院于9月11日在N8T10召开了本学期第一次生活纪检大会,对学院卫生和纪检条例进行详细的说明。辅导员黄巾凌老师、团工委副书记许淼杰、学生会主席兼生活部部长张美娜、纪检部部长廉鲁昕及2016、2015级班长、生活委员、舍长出席本次会议
紧密联系,积极配合。为了更好的加强低年级学生纪检卫生管理,我院学生会办公室副主任杨玥说明部门之间的联系方式,建立飞信群,做好及时传达信息。
例检卫生,明确要求。例检和抽检工作即将开始,我院生活部副部云贞子在细节方面做出了明确要求:公共区域、书桌、地面、门窗阳台、床铺、墙壁、整体等方面都需要保持整洁干净,同时精神面貌也很重要,检查期间宿舍有用语不文明的情况将视情况扣分。
指纹早卡,加强重视。我院纪检部副部任美蓉宣读纪检条例:“早起,早卡都是纪检部着重检查的点,食品学院的指纹早卡为全校首例,因此需要同学们加强重视。查早起,打早卡都是为了监督同学们按时上课,意义重大。希望同学们加强配合,互相监督,因为早起扣的分是整个宿舍,在这一方面,宿舍长要负起责任。”
互相交流,促进管理。新生对纪检生活等问题进行了详细提问,工作人员也一一解疑答惑。纪检生活是学生生活重要的考核指标之一,努力加强宿舍纪律卫生管理,提高宿舍生活环境质量,建设更好学习环境。
编辑:0
终审:0