近日,单卫星教授课题组在学术期刊Science Advances发表题为Mitochondrial ROS trigger inter-organellular signaling and prime ER processes to establish enhanced plant immunity的研究论文,揭示了一条独立于质外体ROS与叶绿体ROS的ROS免疫信号通路:发现线粒体产生的mROS是植物响应病菌侵染的早期信号分子,通过促进线粒体—内质网互作转运至内质网,进而激发植物内质网应激反应及其介导的植物免疫激活的新机制。
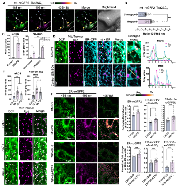
通过构建和利用细胞器特异的ROS生物感应器(biosensor)、多种荧光染料,结合植物突变体制备和分析等遗传学方法,检测寄主植物细胞内ROS的动态变化 (图1),发现在寄生疫霉侵染寄主植物过程中,线粒体聚集于吸器周围,且吸器周围的线粒体表现出更高水平的ROS,表明mROS可能参与介导植物对寄生疫霉的抗性;同时,在高水平mROS情况下,可观察到高水平的网格状ROS信号,考虑到形态特异性,推测为内质网ROS;进一步通过构建和利用内质网特异的ROS生物感应器,结合植物突变体遗传分析,发现高水平mROS激活内质网ROS迸发 (图1)。

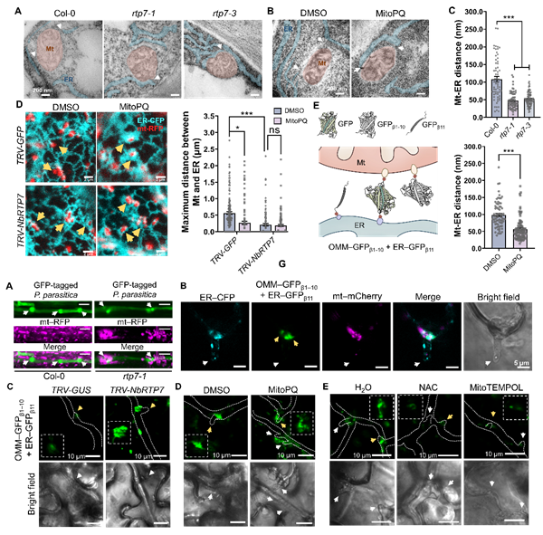
线粒体与内质网互作过程中,会形成线粒体外膜—内质网膜结合位点(MAM)复合体结构。作者进一步通过构建基于split-GFP原理的植物MAM检测方法,结合透射电镜观察,明确了mROS促进吸器周围MAM的形成 (图2),作者由此推测mROS可能通过促进MAM形成,进一步促进线粒体与内质网的ROS信号转运。

由于现有的ROS染色方法无法为MAM位点ROS的观察提供足够的分辨率,作者基于FKBP-rapamycin-FRB互作原理,通过Rapamycin处理,将ROS生物感应器定向聚集于MAM位点,实现了植物体内MAM-ROS的实时检测;分析发现,高水平mROS促进MAM-ROS迸发,并进一步提高内质网ROS水平;结合植物突变体遗传分析与多种化学抑制剂处理,明确了寄生疫霉吸器周围存在线粒体—MAM—内质网ROS信号转运通路,且是调控植物免疫激活的关键 (图3)。

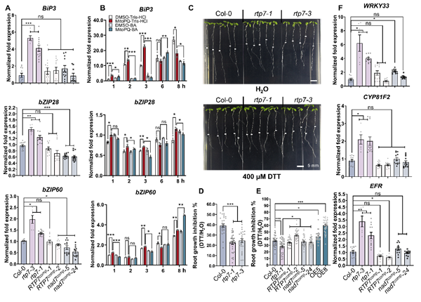
为进一步明确mROS信号转运及其调控的下游信号通路,通过检测mROS转运相关植物突变体对内质网应激诱导剂衣霉素和二硫苏糖醇的反应,发现高水平mROS能够增强植物对氧化还原型内质网应激反应的耐受性;同时,检测内质网应激及内质网未折叠蛋白反应(unfolded-protein response,UPR)相关标记基因的表达,发现线粒体—内质网mROS信号转运通路通过激活内质网应激反应和UPR相关免疫通路,增强植物的抗病性 (图4)。

抗病品种的培育和利用是作物病害防控的最为经济有效的途径,是作物病害绿色防控的核心,但由于病菌毒性变异,品种抗病性丧失问题十分突出。该研究揭示mROS是植物免疫激活的关键初始信号分子,激发线粒体—内质网结合位点(MAM)的形成,通过线粒体—内质网互作,向内质网传递ROS信号,进而通过激发内质网应激反应激活植物免疫的新机制,为从细胞器互作角度深入认识mROS在植物—病原互作中的作用提供理论基础,为利用调控mROS的水平实现作物精准广谱抗病育种提供新思路 (图5)。

博士后杨洋为论文第一作者,单卫星教授为论文通讯作者,英国华威大学Murray Grant教授和德国吉森大学Patrick Schäfer教授为本研究提供了大力支持。该研究得到了国家马铃薯产业技术体系、中国博士后国家资助博士后研究人员计划B档、国家自然科学基金、国家外专局高等学校学科创新引智基地(111项目)的资助。
编辑:张晴
终审:刘玉峰