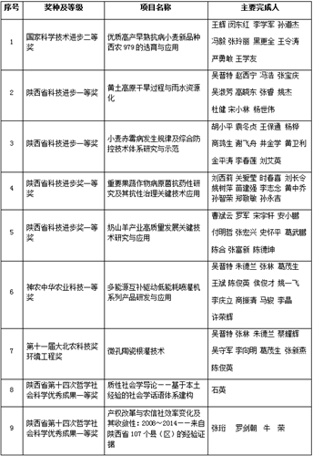
1.荣获9项重大科研成果奖。1项成果获国家科技进步二等奖,4项成果有望获陕西省科学技术一等奖(公示期已经结束),1项成果获神农中华农业科技一等奖,1项成果获大北农环境工程奖。2项成果获陕西省第十四届哲学社会科学优秀成果一等奖,创历史新高。
2019年获科技奖项目

2.被收录学术论文4359篇。被SCI、SSCI、EI收录学术论文4359篇,其中学校以第一完成单位被收录论文首次突破3000篇,达到3288篇,较去年增长16.8%。中科院一区428篇,较去年增长55.6%。2019年发表的学术论文中有28篇进入ESI高被引论文。姜雨教授课题组以学校为第一完成单位在Science上发表学术论文1篇,实现了学校以第一完成单位在CNS原刊发表学术论文零的突破。
3.获批11项国家重点项目。获批国家重点研发计划项目4项。获批国家自然(社会)科学基金重点项目7项。
2019年获批重点研发计划项目

2019年获批国家基金重点类项目

4.新增科研基地3个。新增国家(部委)级、省级科研基地3个。16个国家(部委)、省级科研基地参加了上级主管部门组织的评估,全部顺利通过。其中2个国家级野外台站获得优秀。
2019年新增科研基地

5.4名教授入选青年类奖项。王晓杰教授入选第十五届中国青年科技奖。王晓杰教授、管清美教授、陈帝伊教授和魏孝荣研究员荣获“陕西省优秀青年科技新星”称号。
6.7个团队入选陕西省创新团队。2个团队入选陕西省科技创新团队;5个团队入选陕西高校青年创新团队。
2019年新增陕西省创新团队

编辑:张晴
终审:郭建东