学校主页
首页
热点聚焦
新闻焦点
学术成果
媒体我校
视频新闻
聚焦院处
师生园地
人物风采
数字校报
专题新闻
专题链接
学校主页
高级搜索
首页
热点聚焦
新闻焦点
学术成果
媒体我校
视频新闻
聚焦院处
师生园地
人物风采
数字校报
专题新闻
专题链接
您所在的位置:
首页
-
新闻焦点
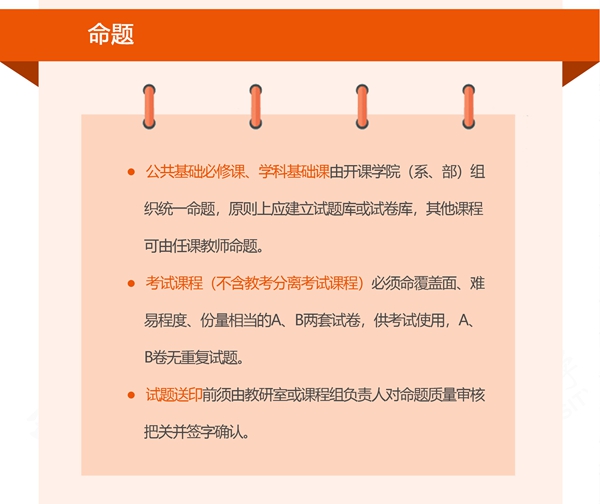
【图解】新《本科考试工作条例》,释放哪些重要信息?
来源: 教务处
作者:
发布日期: 2019-12-26
浏览次数:
编辑:王学锋
终审:郭建东
分享到:
图说
【西农往事】(12)80年沧桑...
【西农奋斗者】(28)上善若水...
【西农往事】我与西农共成长
视频
讲述我的育人故事(五)农学院 ...
讲述我的育人故事(六)风景园林...
最新新闻
习近平回信勉励全国特岗教师代表
2025-09-10
【建设双一流】(64)我校获批化学一级学科博士学位授权点
2025-09-17
校党委召开常委会会议暨党的建设工作领导小组会议学习贯彻习近平...
2025-09-16
黄思光:坚定不移合力做好奶绵羊产业后半篇文章
2025-09-13
陕西省气象局来校对接深化合作
2025-09-17
【图解】新《本科考试工作条例》,释放哪些重要信息?