我校获批7项教育部人文社科研究一般项目
来源: 科研院 作者: 刘旭 张爱国
发布日期: 2019-03-19 浏览次数:

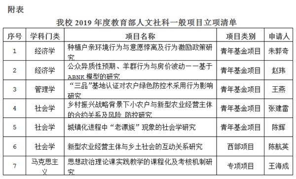
  日前,教育部社会科学司公布了2019年度教育部人文社科一般项目评审结果。我校获批7项,其中青年基金5项、西部项目1项、马克思主义学院项目1项。

  2019年度教育部一般项目共立项3675项,其中规划基金、青年基金、自筹经费项目3095项,西部项目和专项项目等580项。2019年全国申报数较2018年增加8420项,增长31.63%;立项数减少30项,立项率10.5%,相比2018年降低3.42%。

  我校总计申报39项,其中规划、青年基金35项、专项任务2项、马克思主义学院项目2项。获批7项,立项率为17.95%。

  从获批数量看,全国主要农林高校中南京林业大学排名第一,我校与南京农业大学、华中农业大学和华南农业大学排名并列第二位。

编辑:张晴
终审:郭建东