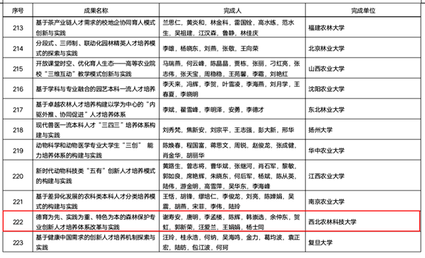
12月28日,教育部下发了《关于批准2018年国家级教学成果奖获奖项目的决定》(教师〔2018〕21号),公布了2018年国家级教学成果奖评审结果。我校谢寿安教授主持,唐明、李孟楼、陈辉、韩崇选、余仲东、贺虹、郭新荣、汪爱兰、王娟娟和杨士同等共同完成的《德育为先,实践为重,特色为本的森林保护专业创新人才培养体系改革与实践》喜获高等教育国家级教学成果二等奖。


该成果以陕西省高等教育教学改革重点项目、森林保护学国家级教学团队、森林生物学虚拟仿真国家级教学实验中心、国家级精品资源共享课程等10项国家级与省部级教改项目为依托,秉承“德育为先”和“宽口径、厚基础、强实践、重创新”的人才培养理念,以服务国家生态文明建设和培养森林保护专业高素质人才为目标,通过理念、队伍、体系、内容、措施等方面的创新,构建了“12345”德育教育体系,实施了“4个板块、10大环节、3个层次”贯穿全程的实践教育体系,制定了“12345”特色人才培养体系,形成了“德育教育—实践教育—特色教育”三位一体的人才培养模式,为我国探索一流农林创新人才的培养提供了有益经验。
森林保护专业现拥有国家级和省级教学团队2个,森林生物学虚拟仿真国家级教学实验中心1个,教育部创新团队2个,国家级和省级精品课程2门,主编出版10部森林保护专业教材,其中“十一五”“十二五”全国规划教材4本,团队获批陕西省高等教育教学成果特等奖和一等奖2项,陕西省科技成果一等奖5项,团队拥有国家杰青1人,全国模范教师1人,享受政府特殊津贴专家3人,陕西省教学名师2人。涌现出了以森林昆虫学、森林病理学、森林微生物、森林鼠害等4个特色鲜明的专业方向课程群为建设平台,形成了专业技术职务结构和知识结构合理,在国内森林保护专业领域有重要影响的国家级教学团队,实现了人才培养和高水平科学研究的互融互通。学生在专业交叉融合、跨文化交流沟通、创新意识和系统性实践等方面能力获得大幅提升。谢寿安教授近两年先后荣获陕西省教学名师、陕西省师德标兵、陕西省高等学校优秀共产党员等荣誉称号,入选国家教学指导委员会委员和专业认证委员会委员。
国家级教学成果奖每四年评选一次,是与国家自然科学奖、国家技术发明奖、国家科技进步奖并列的国家级奖项,是由国务院批准的教育教学研究和实践领域最高奖,代表着我国高等教育教学工作的最高水平。高等教育国家级教学成果奖励评审坚持标准、质量第一、宁缺毋滥,允许各个等级奖项有空缺。本届高等教育国家级教学成果奖,全国共553所高校的1297个项目申报,经过严格的评审筛选,约35%的项目获奖。最终评选出特等奖2项、一等奖50项、二等奖400项。
编辑:王学锋
终审:郭建东