学校主页
首页
新闻焦点
学术成果
媒体我校
视频新闻
聚焦院处
师生园地
人物风采
校友动态
数字校报
专栏
首页
首页
新闻焦点
学术成果
媒体我校
视频新闻
聚焦院处
师生园地
人物风采
校友动态
数字校报
专栏
学校主页
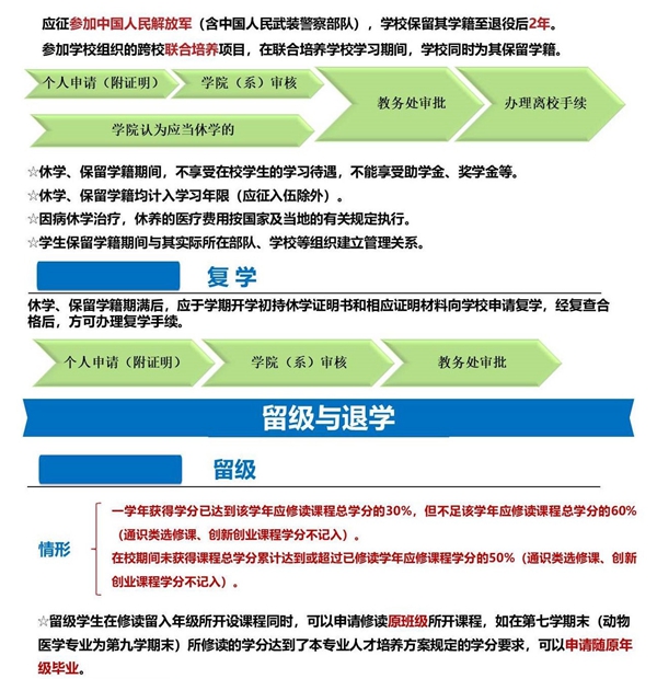
一图读懂本科生学籍管理办法
来源: 教务处
作者: 薛宏春
发布日期: 2018-01-03
浏览次数:
编辑:张晴
终审:薛建鹏
分享
最新新闻
04-10
我校与东南大学战略合作重磅落地 新工科新农科赋能未来农业
04-10
聚顶尖智慧 绘发展蓝图 共商食品科学与工程学科“十五五”高质量发展
04-10
我校自研打造的卜式智牧星云平台重磅启航
04-10
我校牵头完成的全国头雁培育研究成果发布
04-10
学校门户网站全新改版上线
视频
我校与东南大学签约
【陕西新闻联播】西北农林科技大学宁夏研究院在银川成立
【宁夏新闻联播】西北农林科技大学宁夏研究院今天成立
【中央电视台】奋进“十五五” 实干开新局 我校智慧农业领域新突破
【中央电视台】奋进“十五五”实干开新局 智能装备组团提升果园采收效率
【中央电视台】奋进“十五五” 实干开新局 新技术解锁“双胞胎”机器人新技能