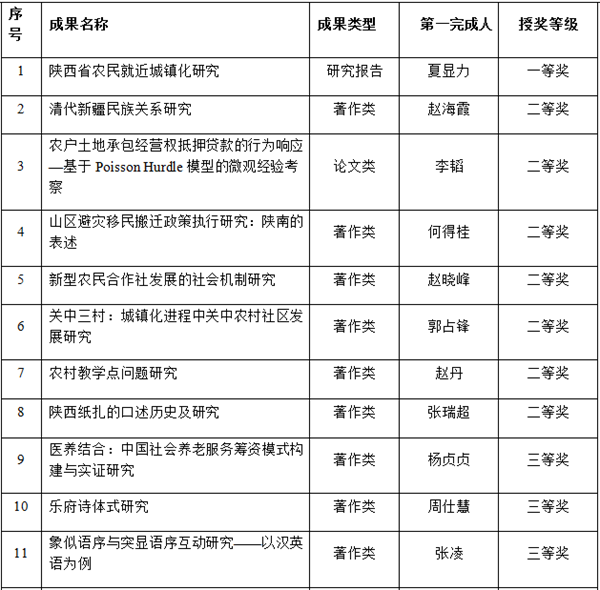
日前,2017年度陕西高等学校人文社会科学研究优秀成果奖揭晓,我校共17项成果获奖(见附表)。
其中,经管学院夏显力主持完成的《陕西省农民就近城镇化研究》获研究报告类一等奖,马克思主义学院赵海霞完成的《清代新疆民族关系研究》等7项成果分别获著作类和论文类二等奖,人文学院周仕慧完成的《乐府诗体式研究》等9项成果分别获著作类和论文类三等奖。
陕西高等学校人文社会科学研究优秀成果两年评审奖励一次。分设著作奖、论文奖、研究报告奖和成果普及奖。经学校推荐,专家评审,面向社会公示和奖励委员会审核环节,此次陕西高校共有425项成果获奖,一等奖60项,二等奖121项,三等奖241项。


编辑:张晴
终审:薛建鹏