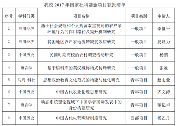
日前,全国哲学社会科学规划办公室公布了2017年国家社科基金年度项目、青年项目和西部项目立项结果,我校共有8个项目获批立项。
2017年国家社科基金项目全国申报29440项,获批4781项,全国平均立项率16.2%。
我校申报27项,其中重点项目1项,一般项目15项,青年项目11项;获批8项,其中一般项目4项,青年项目3项,西部项目1项,平均立项率为29.6%,高于全国平均水平13.4%。

编辑:王婷
终审:薛建鹏