6月9日至12日,第十一届西安高新“挑战杯”陕西省大学生课外学术科技作品竞赛终审决赛在西安举行,我校共有11件作品获奖,其中特等奖3项、一等奖3项、二等奖3项、三等奖2项,学校再次捧得“优胜杯”。
“挑战杯”竞赛是一项具有代表性、权威性、示范性、导向性的全国大学生竞赛活动,被誉为“中国大学生科技奥林匹克”。本届竞赛是由共青团陕西省委、陕西省教育厅、陕西省科技厅、陕西省学生联合会、西安高新区管委会、陕西省科学院、陕西省社会科学院共同主办,西安邮电大学、陕西省科技资源统筹中心联合承办,全省48所高校超过10万大学生直接参与,共有690件参赛作品入围省级比赛,内容涉及机械与控制、信息技术、生命科学等多个领域。评审委员会由多名院士领衔的近百位专家学者组成,以线上批阅和现场评审对参赛作品进行细致严格的评分。
我校在本次竞赛中获得特等奖和一等奖的作品中,农业生命科学类和围绕“三农”问题的社会调查研究类作品共占约70%,充分展现了我校紧密围绕国家农业发展需求、依托学校学科优势开展大学生科技创新工作的良好氛围。
我校一直重视大学生科技创新工作,通过开展大学生创新创业训练计划、大学生创新创业论坛和校级“挑战杯”竞赛对创新性项目进行广泛收集、评审和展示,遴选优秀作品开展重点培育,邀请专家教授开展专项指导,反复打磨提升作品质量,形成了一批具有代表性的创新性项目,在各类科技创新竞赛中取得了一系列优异成绩。

我校再次捧得“优胜杯”

参赛队伍合影

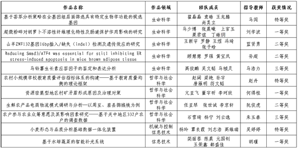
获奖项目名单
编辑:靳军
终审:薛建鹏