11月24日至25日,陕西省教育系统信息工作表彰暨培训会议在西京学院召开。我校荣获2016年度“陕西省教育系统信息工作先进集体”、“高校新媒体运营十佳奖”,报送的《大山深处的特殊毕业典礼》荣获“陕西省教育厅门户网站好新闻”,党委校长办公室梁成山同志获“信息先进工作者”、党委宣传部郭晓勇同志获“优秀信息员”荣誉称号。

2016年陕西省教育系统信息工作培训会议颁奖仪式
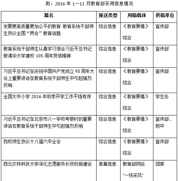
近年来,学校高度重视信息工作,出台《信息报送管理办法(试行)》,设立信息工作专项经费,健全信息员队伍,并经常举办办公室实务专题培训班,不断强化信息意识,着力加强信息综合分析与应用能力建设,信息工作的质量和水平得到稳步提升:今年1—11月份我校通过信息平台向教育部报送信息120余条,其中16篇被教育部相关信息载体采用,包括通过《教育要情》(综合)向中办国办报送6篇、《教育部简报》综合采用1篇、教育部网站“一线采风”单篇采用9篇,信息工作综合排名位居教育部直属高校前列、陕西高校第三。同时,还向省教育厅报送信息310余条,被采用210余篇,其中调研类和经验总结类信息占1/3以上,微博、视频类占1/3,信息质量系数位居全省高校第一,信息采用积分在全省高校中排名第五。同时,编印学校《信息通报》61期,及时汇集高等教育热点问题和学校重大工作进展情况,获得一致好评。
今后,结合学校校院两级管理体制改革和“双一流”建设的不断深入,学校将进一步加强信息报送工作:一是健全机制,建立信息员队伍,畅通信息报送渠道,完善激励机制,提升各单位信息报送积极性;二是提升信息质量,围绕中央和教育部重大决策部署以及学校工作重点,加强信息汇总、提炼和综合,按照主题鲜明、内容完整、条理清晰、文字精练的要求精心编辑信息,更好地凝练西农经验并向相关部门提供政策建言;三是强化沟通,定期通报反馈各单位信息报送和采用情况,进一步健全信息约稿制度,增强信息收集编报的广泛性、针对性和有效性;四是及时通过相关工作交流平台发布信息报送要点,推介典型信息案例,做好组稿约稿工作;五是继续做好学校《信息通报》的编辑工作,不断提升质量。


编辑:张晴
终审:薛建鹏