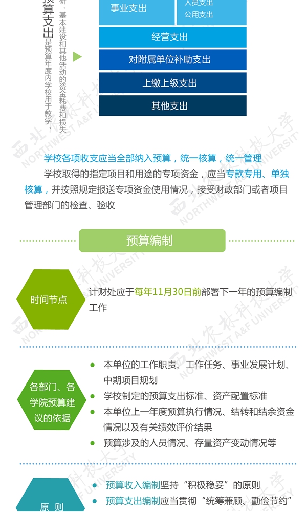
一张图看清《预算管理办法》都修订了啥内容
来源: 党委宣传部 计财处 作者: 付文婷 程雯蔚
发布日期: 2016-11-15 浏览次数:

  编者按 近日,根据教育部《关于直属高校落实财务管理领导责任严肃财经纪律的若干意见》《经济责任审计规定》,修订了《财务管理办法》《预算管理办法》《经济责任制实施办法》,这三个办法经校党委常委会议研究审议通过并予以印发。为方便广大师生快速、直观地了解每个办法的最新变化,我们制作了系列图解。






编辑:张晴
终审:闫祖书